宜昌申报22项建设科技项目,选题方向和课题数量创历史新高
日期:2023-07-04 11:05来源:宜昌市住房和城市更新局
责任编辑:办公室阅读量:
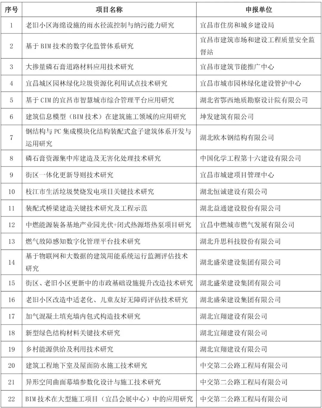
为深入实施创新驱动发展战略,进一步提升行业创新能力,根据省住建厅《关于组织申报2022年度湖北省建设科技计划项目的通知》要求,近期,宜昌市住建局组织本行业本领域相关单位、企业积极申报,确定并推荐《老旧小区海绵设施的雨水径流控制与纳污能力研究》等22个课题申报省级2023年度建设科技计划项目立项,选题方向和课题数量均创历史新高。 湖北省建设科技计划项目主要围绕住房和城乡建设发展重点,在城市更新和品质提升、建筑业转型发展、历史文化保护传承、绿色宜居美丽乡村建设、新型城市基础设施建设、绿色建筑和建筑节能、城市治理和绿色生活、城市安全与防灾减灾等方面开展研究,每年组织申报一次。项目立项申报成功后,将纳入全省年度“湖北省建设科技计划项目”,实行编号管理和跟踪指导;课题结题后,对研究成果突出,为全省建设领域绿色发展和高质量发展起到促进作用的项目,省市将以适当方式进行表彰和推广。
宜昌市2023年度省级建设科技计划项目立项申报情况


